Mặc dù Mazda cũng đã giới thiệu việc sẽ cho ra đời công nghệ SkyActiv-X (hệ thống đánh lửa không cần phải thông qua bu-gi) trong tương lai vì loại động cơ này hoạt động hiệu quả và thân thiện môi trường hơn động cơ chạy xăng hay dầu diesel.
Nhưng kế hoạch được ban hành lần này của Mazda lại cho thấy hãng vẫn còn “mặn mà” với động cơ dầu diesel trong danh mục sản phẩm của mình.

Tuy nhiên, không riêng gì công nghệ SkyActiv-X, Mazda còn nhắm tới các loạt xe điện và công nghệ sử dụng điện trên xe hơi trong tương lai, nhưng vẫn sẽ tập trung vào các thị trường đang hạn chế bán xe chạy xăng, hoặc dầu diesel để giảm thiểu ô nhiễm môi trường.
Tại triển lãm xe hơi Tokyo Motor Show vừa diễn ra, ông Ichiro Hirose - Giám đốc quản lý mảng phát triển hệ thống truyền động của Mazda cho biết: “Trong thời gian sắp tới, việc tiếp tục duy trì xe sử dụng động cơ dầu diesel vì chúng vẫn còn mang đến nguồn doanh thu cũng như lợi ích cho hãng. Bởi khi nhu cầu thị trường còn nhắm đến những chiếc xe cỡ lớn thì những chiếc xe này lại cần những mẫu động cơ khỏe cỡ lớn tương ứng với lực kéo mô-men cao”.
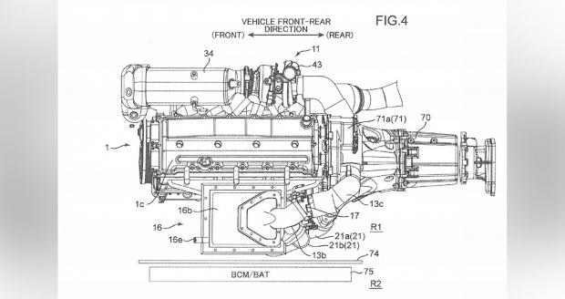
Bằng chứng cụ thể nhất là lần xin cấp bằng sáng chế gần đây của Mazda thì có thể thấy hãng xe hơi Nhật vẫn đang tích cực trong việc tiếp tục phát triển động cơ dầu diesel (loại tăng áp kép) kết hợp với công nghệ siêu nạp (Supercharger). Bên cạnh đó, việc duy trì động cơ dầu diesel có thể là nhờ ý tưởng từ quá trình phát triển động cơ khí nén mới SkyActiv-X, bởi động cơ mới này cũng đi cùng hệ thống siêu nạp (Supercharger) nhằm giúp tối ưu hóa việc nạp khí vào quá trình đốt cháy nhiên liệu.
Mazda dự kiến sẽ giới thiệu phiên bản động cơ dầu diesel thế hệ mới - SkyActiv D trong năm 2019. Chi tiết cụ thể về động cơ mới này vẫn sẽ liên quan đến công nghệ tăng áp kép (Twin-Turbo) và công nghệ siêu nạp (Supercharger) đã được cấp bằng sáng chế gần đây sẽ là điều mà thị trường quan tâm và chờ đợi. Nhiều dự đoán cho rằng xe mới sẽ được trang bị động cơ này có thể là bán tải mẫu bán tải BT-50 thế hệ mới và những mẫu SUV như CX-5, CX-8 và CX-9.
NhonVT (forum.autodaily.vn)
Nguồn : http://autodaily.vn/2017/11/mazda-tiep-tuc-gan-bo-voi-dong-co-dau-diesel/