Thuốc điều trị ung thư tuyến tụy mang lại kết quả tốt

Các nhà nghiên cứu từ Trung tâm Ung thư Abramson của Penn Medicine cho biết, một chất ức chế phân tử nhỏ tấn công đột biến gen gây ung thư KRAS, được tìm thấy trong gần 30% tất cả các khối u ở người, đã thu nhỏ thành công các khối u hoặc ngăn chặn sự phát triển của ung thư trong các mô hình ung thư tuyến tụy tiền lâm sàng. Điều đó cho thấy loại thuốc này là một ứng cử viên sáng giá cho các thử nghiệm lâm sàng. Nghiên cứu được công bố trên tạp chí Cancer Discovery, một tạp chí của Hiệp hội Nghiên cứu Ung thư Hoa Kỳ.

“Kết quả của nghiên cứu này hoàn toàn trái ngược với bất cứ điều gì chúng ta đã thấy trước đây về bệnh ung thư tuyến tụy,” đồng tác giả cao cấp Ben Stanger, MD, Tiến sĩ, Giáo sư Hanna Wise về Nghiên cứu Ung thư tại Trường Y khoa Perelman tại Đại học Y khoa Perelman cho biết. Đại học Pennsylvania và giám đốc Trung tâm Nghiên cứu Ung thư Tụy Penn: “Ngay cả trong các mô hình nghiên cứu tiền lâm sàng cho loại ung thư này, hầu hết các loại thuốc được thử nghiệm trong thập kỷ qua – bao gồm cả các liệu pháp miễn dịch mới – đều có tác động hạn chế.”

Bệnh nhân ung thư tuyến tụy có tiên lượng xấu tổng thể với tỷ lệ sống sót sau 5 năm là 11% và các lựa chọn điều trị hạn chế. Gần 90 phần trăm bệnh ung thư tuyến tụy là do đột biến gen KRAS, gen gây ung thư phổ biến nhất trong các loại ung thư. Liệu pháp nhắm mục tiêu đầu tiên cho KRAS đã được phê duyệt vào năm ngoái đối với bệnh ung thư phổi không phải tế bào nhỏ có đột biến KRAS G12C, nhưng chỉ có 2% bệnh ung thư tuyến tụy biểu hiện loại đột biến đó. Khoảng 36% bệnh ung thư tuyến tụy có đột biến KRAS là đột biến KRAS G12D.

Chất ức chế phân tử nhỏ được sử dụng trong nghiên cứu này, MRTX1133 (do Mirati Therapeutics phát triển) nhắm mục tiêu cụ thể đến KRAS G12D, như công ty đã báo cáo lần đầu tiên vào tháng trước trên tạp chí Nature Medicine.

Nghiên cứu của Penn hiện cho thấy chất ức chế KRAS không chỉ nhắm trực tiếp vào các tế bào ung thư mà còn hợp tác bất ngờ với hệ thống miễn dịch để tạo ra phản ứng lâu dài đối với việc điều trị. 

MRTX1133 ức chế chọn lọc KRASG12D và truyền tín hiệu MAPK xuôi dòng trong ống nghiệm. Phản ứng liều MRTX1133 của các tế bào BxPC-3 (KRASWT), AsPC-1 (KRASG12D) và MIA PaCa-2 (KRASG12C) sau 72 giờ điều trị. Pha loãng nối tiếp 3 lần đã được sử dụng và khả năng sống của tế bào được đo bằng CellTiter-Glo.

Stanger cho biết: “Từ các nghiên cứu KRAS G12C và các nghiên cứu trị liệu nhắm mục tiêu khác, chúng tôi biết rằng tình trạng kháng thuốc sẽ xảy ra. “Ngay cả trước khi tiến hành thử nghiệm lâm sàng, chúng tôi đã suy nghĩ về cách kết hợp các loại thuốc để các khối u không quay trở lại. Phát hiện của chúng tôi cung cấp bằng chứng cho thấy liệu pháp miễn dịch là một đối tác với chất ức chế KRAS G12D.”

Các nhà nghiên cứu đã có thể đánh giá tác động của MRTX1133 đối với hệ thống miễn dịch vì loại mô hình được sử dụng trong nghiên cứu cho phép khối u tự phát triển sau khi cấy vào chuột khỏe mạnh, giúp có thể phân biệt tác động của thuốc đối với môi trường vi mô xung quanh khối u ( TME).

MRTX1133 ức chế chọn lọc KRASG12D và truyền tín hiệu MAPK xuôi dòng trong ống nghiệm. Đại diện phía tây của các tế bào ly giải từ các tế bào 6419c5 (KRASG12D) được xử lý bằng kiểm soát MRTX1133 hoặc DMSO trong hai giờ. Đại diện phía tây của các tế bào ly giải từ các tế bào BxPC-3 (KRAS-WT) được xử lý bằng kiểm soát MRTX1133 hoặc DMSO trong hai giờ. Phản ứng liều MRTX1133 của 4662-KRASG12D và 4662-KRASG12C sau 72 giờ xử lý. Pha loãng nối tiếp 5 lần đã được sử dụng.

Mô hình KPC có khả năng miễn dịch được Penn Medicine phát triển gần 20 năm trước và là tiêu chuẩn vàng được sử dụng trên toàn thế giới để đánh giá các liệu pháp tiềm năng cho ung thư biểu mô tuyến ống tụy (PDAC). PDAC được biết là có TME đặc biệt dày đặc, góp phần kháng trị liệu.

Nhóm nghiên cứu phát hiện ra rằng loại thuốc này đã thúc đẩy sự gia tăng các tế bào T trong TME, giúp cải thiện độ sâu và thời gian phản ứng với MRTX1133. Tất cả sự thuyên giảm hoàn toàn được quan sát thấy trong nghiên cứu đều đi kèm với khả năng miễn dịch chống khối u qua trung gian tế bào T.

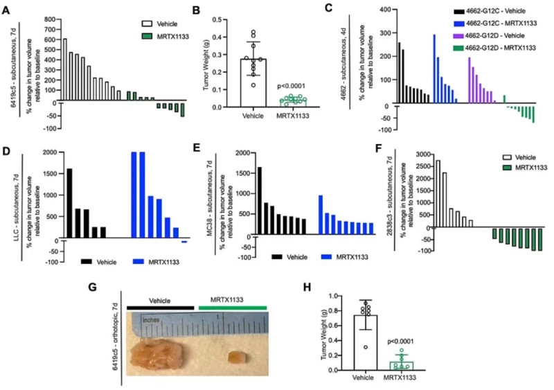
MRTX1133 được chọn lọc cho KRASG12D trong các mô hình khối u cấy ghép có khả năng miễn dịch. Biểu đồ dạng thác nước của phương tiện và khối u được điều trị bằng MRTX1133 (6419c5, tiêm dưới da) cho thấy sự thay đổi về thể tích khối u sau 7 ngày điều trị so với đường cơ sở vào ngày 0. Mỗi vạch đại diện cho một khối u. n=10 con chuột/nhóm.

Ở những con chuột không có tế bào T, tác dụng của MRTX1133 rất ngắn và các khối u phát triển trở lại nhanh hơn nhiều. Những kết quả này cho thấy rằng MRTX1133 có thể được kết hợp với liệu pháp miễn dịch để cải thiện đáp ứng lâu dài với liệu pháp và ngăn ung thư quay trở lại.

Robert Vonderheide, MD, DPhil, giám đốc Abramson Cancer, đồng tác giả cho biết: “Sau nhiều năm làm việc để tìm ra các phương pháp mới rất cần thiết cho bệnh nhân ung thư tuyến tụy, thật thú vị khi có một loại thuốc mới đang được triển khai. Center và Giáo sư Trung tâm Ung thư John H. Glick Abramson tại Trường Y khoa Perelman, có các thành viên phòng thí nghiệm làm việc với những người trong phòng thí nghiệm của Stanger trong một nhóm hợp tác tập trung vào nghiên cứu này. “Chúng tôi lạc quan rằng các chất ức chế KRAS G12D sẽ sớm được đưa vào thử nghiệm lâm sàng. KRAS đang đầu hàng, và bây giờ chúng tôi biết hệ thống miễn dịch có thể nhìn thấy nó.”

Nghiên cứu được hỗ trợ bởi Viện Y tế Quốc gia (R01-CA229803, R01-CA252225, T32-CA009140 và P30-CA016520), Viện Nghiên cứu Ung thư (CRI4097), Viện Ung thư Parker

TIN LIÊN QUAN

100.000 loại virut được xác định trong nghiên cứu đột phá mới

Khoảng 100.000 loại vi-rút mới đã được xác định trong một nghiên cứu do Israel đứng đầu, đánh dấu sự gia tăng gấp 9 lần về lượng virut axit ribonucleic (RNA) đã biết, Đại học Tel Aviv công bố đầu tuần.

Ứng dụng mới trên điện thoại giúp phát hiện sớm ung thư tuyến tụy

Các nhà khoa học thuộc Đại học Washington (Mỹ) đang phát triển một ứng dụng mới, mang tên BiliScreen, cho phép người dùng phát hiện ung thư tụy và các bệnh khác thông qua việc tự chụp ảnh trên điện thoại thông minh.

Các nhà khoa học đang nghiên cứu "virus ảo" có khả năng lây nhiễm smartphone qua Bluetooth, mô phỏng COVID-19

Trong một cuộc nghiên cứu gần đây, các nhà khoa học từ Đại học Queensland, Đại học Melbourne và Viện Công nghệ Massachusetts (MIT) đã phát triển một loại 'virus ảo' có thể truyền giữa các smartphone khác nhau để bắt chước sự lây lan của COVID-19.

Facebook ra mắt Trung tâm nghiên cứu trí tuệ nhân tạo ở Montreal

Facebook đã trở thành công ty công nghệ mới nhất tham gia vào lĩnh vực trí tuệ nhân tạo (AI) đang phát triển mạnh mẽ của thành phố Montreal thuộc tỉnh Quebec của Canada, với việc thành lập một trung tâm nghiên cứu AI tại đây.

Sau Google, Facebook đang âm thầm nghiên cứu smartphone module

Dường như Facebook đang âm thầm nghiên cứu điện thoại thông minh dạng module. Công ty đã trình bằng sáng chế gọi là'thiết bị điện tử module' cho phép người dùng dễ dàng thay đổi các bộ phận hiện trên thiết bị khi cần thiết. Facebook không có tuyên

Công nghệ mới giúp nhìn thấy cơ thể của bạn xuyên qua các bức tường

Hệ thống sẽ sử dụng mạng nơ-ron để phân tích các tín hiệu vô tuyến bật ra khỏi cơ thể người và dùng sóng RF để cảm nhận bạn đang ở đâu, sau đó tạo ra một nhân vật thực hiện chính xác tư thế của bạn khi bạn đi bộ, ngồi hoặc đứng yên.

Canada sử dụng trí tuệ nhân tạo nghiên cứu "hành vi tự tử" trên mạng xã hội

Theo Cục Y tế Công cộng Canada, cơ quan này dự định ký hợp đồng với Advanced Symbolic - công ty phát triển trí tuệ nhân tạo, để theo dõi hơn 160.000 tài khoản mạng xã hội Canada.

THỦ THUẬT HAY

Cách bật thông báo khi có người thay đổi dữ liệu trên Google Sheet không phải ai cũng biết

Google Sheet là một công cụ quen thuộc của dân văn phòng giúp nhiều người cùng lúc tạo và chỉnh sửa bảng tính trên trình duyệt web. Tuy nhiên, chắc hẳn bạn sẽ có đôi lần khó chịu khi ai đó chỉnh sửa trang tính của bạn

Hướng dẫn cài đặt và sử dụng Camtasia Studio quay Video màn hình

Camtasia Studio là một công cụ quay video màn hình, tích hợp sẵn bộ chỉnh sửa video sau khi quay. Sử dụng công cụ này bạn có thể dễ dàng chèn hiệu ứng con trỏ, áp dụng đổ bóng, trang trí màu sắc cho các đối tượng, thêm

So sánh 2 công cụ dịch văn bản: Google Translate vs Microsoft Translator

Về cơ bản hai công cụ này không có gì khác nhau, nhưng mỗi công cụ đều có điểm mạnh và điểm yếu khác nhau. Bài viết này sẽ so sánh hai công cụ dịch thuật tốt nhất trên thế giới.

Chăm sóc Laptop của bạn khi có hiện tượng chạy chậm

Làm thế nào để nó phục vụ tốt cho công việc của bạn trong khoảng thời gian càng dài càng tốt, chạy vừa nhanh vừa êm, mát? Sau đây là những lời khuyên từ các chuyên gia để có một chiếc Laptop chạy tốt nhất.

Những cách đơn giản để dọn sạch máy tính Windows

Một vấn đề mà bạn phải đối mặt khi sử dụng máy tính trong thời gian dài đó chính là ổ đĩa máy tính không còn chỗ trống để chưa thêm dữ liệu. Có nhiều nguyên nhân dẫn đến việc này và thông thường bạn sẽ liên tưởng đến

ĐÁNH GIÁ NHANH

Trên tay Samsung Galaxy F41: Cụm 3 camera sau, chip Exynos 9611, pin 6.000 mAh, giá cả hợp lý

Mới đây, Samsung đã chính thức ra mắt phiên bản đầu tiên thuộc dòng Galaxy F với viên pin siêu khủng và mức giá hợp lý. Galaxy F41 dự kiến sẽ “đối đầu” với rất nhiều sản phẩm cùng cấp thuộc dòng OPPO, Realme, Redmi và

Có nên mua Galaxy Watch4 Series hay không?

Galaxy Watch4 và Galaxy Watch4 Classic là hai chiếc smartwatch mới nhất hiện nay của Samsung. Vậy có nên mua Galaxy Watch4 Series hay không? Mời bạn cùng tìm câu trả lời qua bài viết này của chúng tôi nhé. Là thế hệ

Mở hộp và đánh giá thiết kế Huawei P20: đẹp, mạnh mẽ và nhỏ gọn

Giống như Huawei P20 Pro, Huawei P20 cũng được đóng trong một chiếc hộp bằng bìa cứng có màu trắng gọn gàng và đơn giản. Bên trong hộp, ngoài máy ra chúng ta có khá nhiều phụ kiện đi kèm bao gồm củ sạc nhanh 22.5 W,